🚀 Release 20: Blueprint View
Released: July 28, 2025

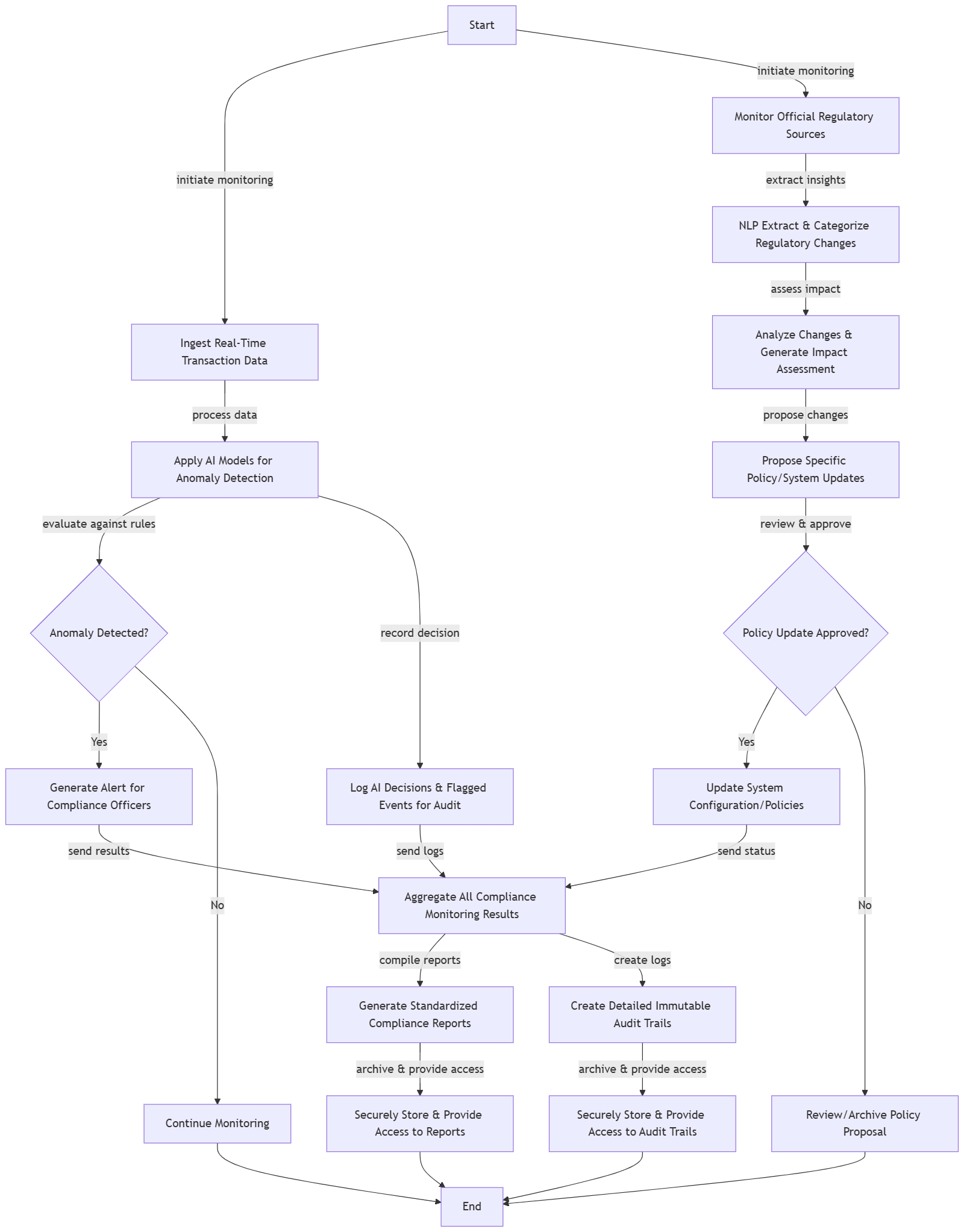
The new Blueprint feature gives you a visual system diagram and structured implementation notes — all aligned with the best practices of the Agentic AI framework.
Use it to:
- Map out your agentic system architecture
- Guide implementation with strategic clarity
- Export and share a professional, client-ready artifact
Transform your canvas into an actionable blueprint and build with confidence.
